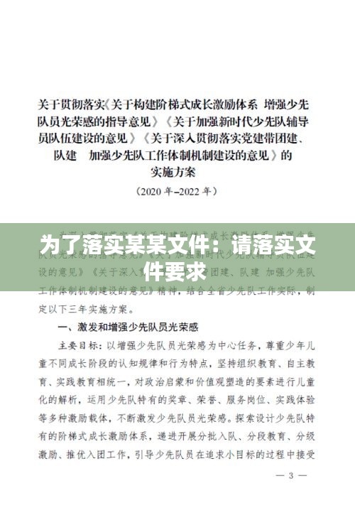
背景与意义
随着我国社会经济的快速发展,各项政策法规不断完善,为了进一步推动社会进步和经济发展,国家出台了《某某文件》。该文件旨在明确各级政府、企事业单位和广大人民群众在特定领域内的责任和义务,以确保政策的有效实施和目标的达成。本文将围绕《某某文件》的落实,探讨其实施的重要性和具体措施。
文件概述
《某某文件》共分为十个部分,涵盖了政策目标、实施范围、责任主体、保障措施等多个方面。文件明确指出,要全面深化改革,推动经济社会发展,必须加强法治建设,提高政策执行力。以下是文件的主要内容概述:
- 明确政策目标:通过实施《某某文件》,实现XXX领域的全面深化改革,提高XXX水平,促进经济社会持续健康发展。
- 实施范围:文件适用于全国范围内XXX领域,包括政府、企事业单位、社会组织和个人。
- 责任主体:各级政府、企事业单位、社会组织和个人都要按照文件要求,切实履行自身职责,确保政策落地生根。
- 保障措施:文件提出了加强组织领导、强化监督检查、完善考核评价等保障措施,确保政策实施取得实效。
落实文件的重要性
《某某文件》的落实对于推动我国XXX领域的发展具有重要意义。具体体现在以下几个方面:
- 提高政策执行力:通过落实文件,可以确保政策得到有效执行,避免政策空转现象,提高政策实施效果。
- 优化资源配置:文件的实施将有助于优化资源配置,提高资源利用效率,促进经济社会可持续发展。
- 激发市场活力:通过深化改革,激发市场活力,推动企业创新发展,提高我国在全球经济中的竞争力。
- 保障民生福祉:文件的实施将有助于改善民生,提高人民群众的生活水平,促进社会和谐稳定。
具体落实措施
为了确保《某某文件》的顺利实施,以下是一些具体的落实措施:
- 加强组织领导:各级政府要成立专门领导小组,负责文件实施的统筹协调和监督检查。
- 明确责任分工:明确各级政府、企事业单位、社会组织和个人的责任,确保政策落实到位。
- 强化监督检查:建立健全监督检查机制,对政策实施情况进行跟踪问效,确保政策落地生根。
- 完善考核评价:建立健全考核评价体系,将政策实施效果纳入绩效考核,激发各方落实政策的积极性。
- 加强宣传教育:广泛开展宣传教育活动,提高全社会对文件的认识和认同,营造良好的政策实施氛围。
总结
落实《某某文件》是推动我国XXX领域改革发展的关键环节。各级政府、企事业单位和广大人民群众要高度重视,切实履行自身职责,确保文件精神得到全面贯彻落实。通过共同努力,我们相信《某某文件》的实施必将为我国经济社会持续健康发展注入新的动力。
转载请注明来自北京维邻康大药房有限责任公司,本文标题:《为了落实某某文件:请落实文件要求 》
百度分享代码,如果开启HTTPS请参考李洋个人博客











蜀ICP备2022005971号-1
还没有评论,来说两句吧...